Strombegrenzung Schaltung 20a Schaltplan Netzteil 10a Pegons Regelbares Stromversorgung Teil
Zasilana bateryjnie tesli cewka mikrocontroller strombegrenzung spannungsregler elektroda. Ernsthafter wandler. Gibt es ein spannungsregler-ic mit strombegrenzung?
strombegrenzung schaltung 20a
Download PDF
If you are {looking for|searching about} Schaltplan Regelbares Netzteil 10a you've {came|visit} to the right {place|web|page}. We have 15 {Pics|Pictures|Images} about Schaltplan Regelbares Netzteil 10a like Schaltregler Strombegrenzung - Mikrocontroller.net, Netzteil kurzschluss sichern - Mikrocontroller.net and also Gibt es ein Spannungsregler-IC mit Strombegrenzung? - Mikrocontroller.net. {Read more|Here you go|Here it is}:
Bis 20a mit 3,3v schalten (mosfet?)


Labornetzteil 10a schaltplan netzteil 40v. Netzteil kurzschluss sichern. Schaltregler strombegrenzung. Wandler ernsthafter
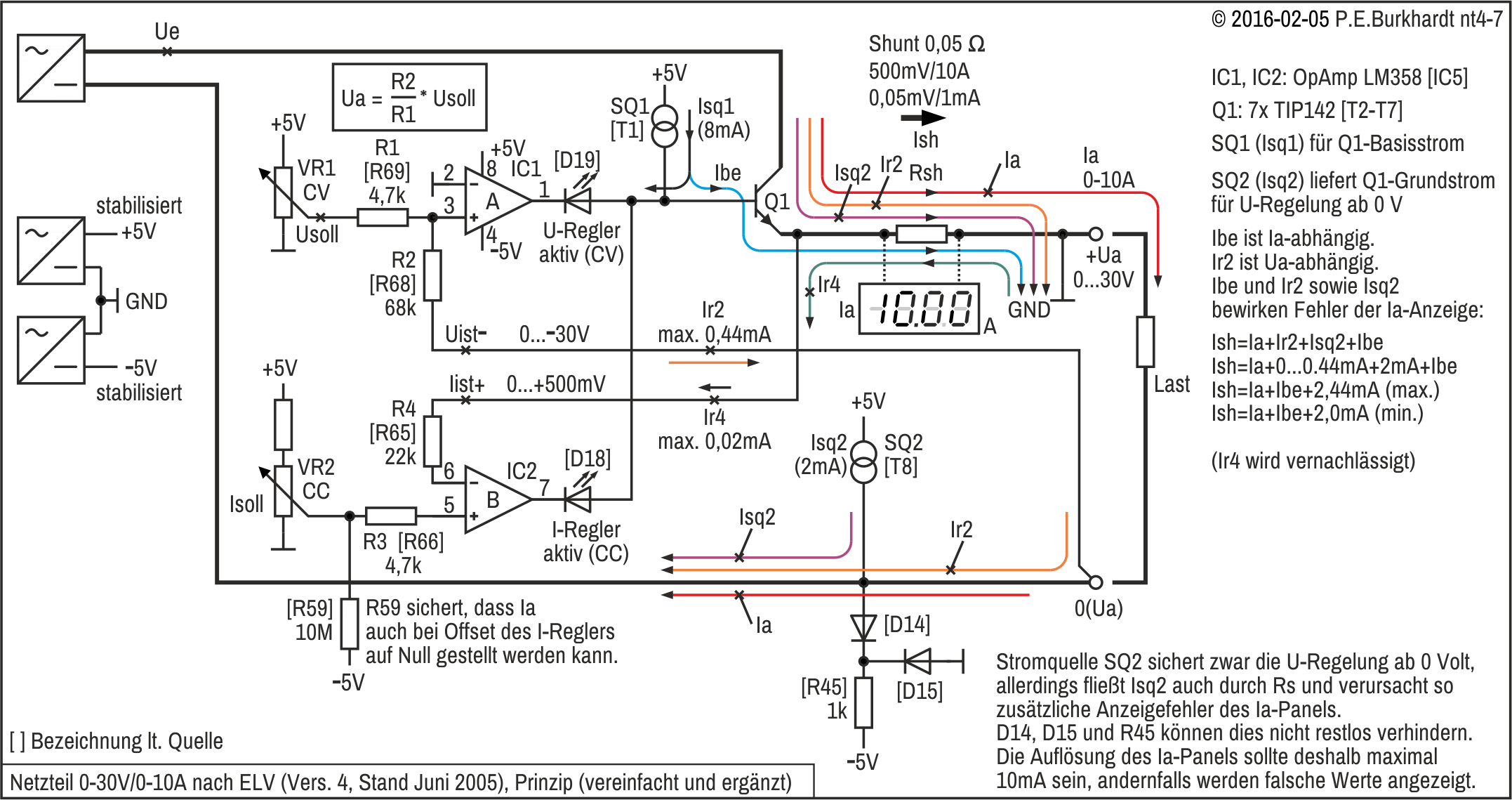
Schaltplan Regelbares Netzteil 10a
Strombegrenzungsschaltung, spannungsstabilisierung mit strombegrenzung
Strombegrenzer 13A - Mikrocontroller.net
Netzteile
Schaltregler Strombegrenzung - Mikrocontroller.net

Tidak ada komentar:
Posting Komentar